середа, 13 вересня 2023 р.

 10-А, Дистанційне навчання.

4 вересня,  2023 р, АЛГЕБРА

Тема уроків: Повторення матеріалу.

Прошу опрацювати відеоуроки по повторенню:






По підручнику виконати №4.24, 4.25, №5.33.

11 вересня 2023р, АЛГЕБРА

Тема уроку: Повторення.

Опрацюйте відеоурок по повторенню:



Виконати тест:

2425287

join.naurok.ua

18 вересня 2023р.(2 уроки)

Тема уроку: Числові функції та їх властивості.

 Область визначення. Множина значень.

Опрацювати п.1, виконати №1.1, №1.2, №1.26-№1.27.



25 вересня 2023р.( 2 уроки)

Тема уроку: Способи задання функції. Парні і непарні функції.

Опрацювати п.1, виконати №1.12-1.15.


Виконати самостійну роботу

9546177

join.naurok.ua


2 жовтня 2023 р. ( 2 уроки)

Тема уроку: Степенева функція з натуральним і цілим показником.

Опрацювати п.2,3 підручника.

Виконати №2.1-2.4;  №3.1-3.4.



9 жовтня 2023 р. (2 уроки)

Тема уроку: Означення кореня n-го степеня. Властивості кореня.

Виписати властивості (п.5)


Розв"язати №4.4, №4.8, 4.10, №5.2, №5.4, №5.6,  №5.8, №5.9, №5.11, №5.12.

16 жовтня 2023р.(2 уроки)

Тема уроку: Розв"язування вправ по темі "Властивості кореня n-ого степеня"

Виконати №5.21, №5.23.

Виконати самостійну роботу по темі:

7346202

join.naurok.ua

30 жовтня 2023р(2 уроки)

Тема уроку: Означення і властивості степеня з раціональним показником.

1. Запишіть інформацію в зошит.



2. Опрацюйте п. 6 підручника.

3. Виконайте вправи №6.1,№6.3, №6.5, №6.7, №6.9.

На допомогу надаю відеоурок:



6 листопада 2023р, Алгебра
Тема уроку:  Степеневі функції, їх властивості і графіки.

Запишіть в зошит:



6-13 листопада 2023р. АЛГЕБРА

Теми уроків: Ірраціональні рівняння.


Опрацювати відеоурок по темі.

Виконати з підручника №7.4, №7.6, №7.10, №7.13.

20 листопада 2023р
Тема уроку : Розв"язування вправ. Підготовка до контрольної роботи.
Виконати вправи:

Виконати контрольну роботу по темі:
4351477

27 листопада 2023р

Тема уроку:  Радіанна міра кутів. Тригонометричні функції числового аргументу.
 Опрацювати п.8 підручника. Записати в зошит:


Користуючись формулами, виконати №8.1-8.5. Для виконання №8.5, №8.6 використати формулу:
l=a*R, де l-довжина дуги кола, a-значення кута в радіанах, R- радіус кола.

Опрацювати п.9 підручника. Записати в зошит:



Виконати №9.1, №9.2.

4 грудня 2023р
Тема уроку: Знаки тригонометричних функцій. Парність і непарність тригонометричних функцій.

Опрацювати п.10 підручника.
Виконати №10.1-10.7.



4 грудня 2023р
Тема уроку: Основні  співвідношення між тригонометричними функціями.


Розв"язати №12.1, №12.5, №12.8.

11 грудня 2023р.
Тема уроку:Самостійна робота. Розв"язування вправ.

Виконати самостійну роботу:
 4564871

18 грудня 2023р.

Тема уроку: Контрольна робота.
Виконати контрольну роботу:
8194468


8, 15 січня 2024р( 3 уроки)
Тема уроків: Формули додавання.
Опрацювати п.13, виписати формули.


Користуючись формулами, виконати вправи:  №13.3; 13.4; 13.7; 13.8; 13.9-13.14.


15, 22 січня 2024 р. ( 3 уроки)
Тема уроків: Формули зведення. Розв"язування вправ.
Опрацювати п.14.

Виконати №14.1-14.6.

Виконати самостійну роботу.
3521098

29 січня 2024р( 2уроки)
Тема уроку: Розв"язування вправ. Контрольна робота№3.

Виконати підготовку до контрольної роботи.



Виконати контрольну роботу по темі:


9166538

5,12 лютого 2024р.
Теми уроків: Властивості та графіки тригонометричних функцій.
Записати в зошит:




Опрацювати п.11,виконати №11.1-11.8.

19 лютого 2024р.
Тема уроку: Розв"язування вправ. Самостійна робота.
1048942

19,26 лютого, 4 березня 2024р.
Теми уроків: Найпростіші тригонометричні рівняння
Опрацювати п.15,16, виконати №15.1-15.6, №16.1-16.12.
Записати формули рівнянь:


 Відеоурок по темі:

11 березня 2024р.
Тема уроку: Тригонометричні рівняння, які зводяться до алгебраїчних.
Опрацювати п.17, виконати №17.1-17.6.

Виконати самостійну роботу:

7925645

18 березня 2024р.
Тема уроку: Розв"язування вправ. Контрольна робота.
Повторити формули:
Розвязати рівняння:



Виконати контрольну роботу:
2178315

1 квітня 2024р.( 2 уроки)
Теми уроків: Похідна функції, її геометричний та фізичний зміст.
                      Похідні елементарних функцій.
Записати в зошит:




Виконати №18,7, №18.8, №19.1-19.5, №19.8, №19.9.

8, 15 квітня 2024р (4 уроки).
Теми уроків: Правила знаходження похідних.
Запишіть в зошит:

Відеоурок по темі.
Розв"язати №20.1-20.8.
Перевірити свої знання, виконавши самостійну роботу:
9159965

15 квітня 2024р.
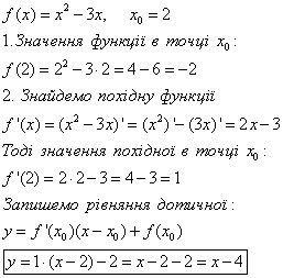
Тема уроку: Рівняння дотичної.
Опрацювати п.21 підручника. Записати в зошит формулу:
 Зразок виконання вправ по темі:

Записати рівняння дотичної дографіка функції:




Виконати №21.1-21.2.

22 квітня 2024р (2уроки)
Теми уроків: Ознаки зростання і спадання функції.
Опрацювати п.22 підручника.
Відеоурок по темі:

Записати в зошит:


Виконати №22.1-22.4.

29 квітня 2024 р.
Тема уроку: Точки ектремуму функції.
Записати в зошит:


Відеоурок по темі:



Виконати №23.3, №23.4, 23.7.

29 квітня, 6 травня 2024р.
Теми уроків: Найбільше і найменше значення функції.
Опрацювати п.24.
Записати в зошит:






Корисстуючись зразками, виконати №24.1-24.4.

6, 13 травня 2024р.(3 уроки)
Теми уроків: Побудова графіків функцій за допомогою похідної.


Відеоурок по темі.
Виконати №25.1.
Виконати самостійну роботу:
6605741

20 травня 2024р.
Тема уроку: Розв"язування вправ.
Підготуватися до контрольної роботи, виконавши вправи:
№26.30, №26.31, 26.34(1), №26.38(1,3), №26.39(2).

20 травня 2024р.
Тема уроку: Контрольна робота.
Виконати контрольну роботу:
5918567

27 травня 2024р (2 уроки)
Теми уроків: Розв"язування вправ на повторення.
Виконати №26.1, №26.6,  №26.14, №26.16, №26.24, №26.25.

Немає коментарів:

Дописати коментар